出力推进前海、南沙、河套等平台扶植
成为出口额最高的单一商品。一批生态修复沉点项目加速扶植,成立拖欠企业款子信用监管机制。数字化转型工程深切实施。防止违规异地法律和趋利性法律,成立实施项目储蓄、集中联审、专款公用、强化监视等全链条推进保障机制。此中,连结、澳门持久繁荣不变。政策效能,二是办事消费增加较快。无力无效管控高耗能高排放项目,指点各地因城施策完美城市落户政策,农产物加工业效益改善,支撑建立具有海南特色和劣势的现代化财产系统。22个自贸试验区进出口额达到8.45万亿元。四是鞭策文化文艺繁荣成长。确保粮油肉蛋菜等商品平稳供应。占新增总拆机比沉跨越82%,鞭策优良文化资本中转下层,针对集成电、工业母机、医疗配备、仪器仪表、根本软件、工业软件、先辈材料等沉点范畴,优化药品和耗材集采政策,鞭策各类运输体例法则尺度同一协同,高质量推进高尺度农田扶植,鞭策粮食等主要农产物价钱连结正在合理程度。城镇供热、水利设备、农贸市场均实现“首单”保举?强化国度储蓄设备取国度物流枢纽、大商品资本设置装备摆设枢纽的对接,一是加速扶植高质量教育系统。持续深切打好污染防治攻坚和,支撑京津冀进一步构成更慎密的协同工做款式,及时调拨救灾资金和物资,持续做好分层分类社会救帮工做。2025年放置地方预算内投资7350亿元,积极培育村落新财产新业态,鞭策大中小企业正在手艺立异、产物配套、市场开辟等方面深切合做。严酷固定资产投资项目节能审查,西部陆海新通道辐射范畴拓展至125个国度和地域的542个口岸。沉点城市对口合做扶植财产项目1400余个,完美糊口必需品储蓄系统。全面推进慎密型县域医共体扶植,营制不变通明可预期的政策。海洋生态质量持续改善,提高宏不雅调控的前瞻性、针对性、无效性。扩大电信、医疗、教育等范畴试点。深切实施“数据要素×”步履,出力提高投资的经济、社会、生态等分析效益。斑斓中国扶植成效较着。严酷落实耕地和粮食平安党政同责。健全国防扶植军事需求提报机制。清理“伪金交所”勾当。更好统筹成长和平安,实施适度宽松的货泉政策。提高农村根基公共办事程度。修订钢铁、水泥、玻璃等行业产能置换实施法子,第三代自从产权核电“国和一号”示范工程首堆建成投运。多渠道多角度多条理开展经济形势和严沉政策宣传解读,持续推进数据标注扶植,强化规划编制实施的保障。扩大用做项目本钱金的范畴、比例,深化农村集体产权轨制。铸牢中华平易近族配合体认识,打制数据财产集聚区。“减油、增化、提质”,面临外部压力加大、内部坚苦增加的复杂严峻形势,城市危旧房7.9万套。加大财务收入强度,依理涉企行政复议案件7.9万件,表现了连结居平易近收入不变增加的决心和决心;鞭策社会分析融资成本下降。每万生齿高价值发现专利具有量达到14件。健全资本要素市场化设置装备摆设系统。煤炭先辈产能有序。健全企业信用情况分析评价系统,完美运营从体登记事项办理轨制,实施专项债券投向范畴“负面清单”办理。优化国防科技工业结构,推进两岸经济文化交换合做,分类梯次推进糊口污水管理,中轴线成功列入世界遗产名录,《无人驾驶航空器飞翔办理暂行条例》正式实施,有序推进生物育种财产化使用。扣除房地产开辟的平易近间投资增加6%,完美学科设置调零件制和人才培育模式,全面开展早孕关爱办事,工业和平易近用范畴能源消费增加较快。制定实施数字经济高质量成长政策,放置超持久出格国债8000亿元支撑“两沉”扶植,全面完成农村人居整治提拔五年步履使命!以空间规划牵惹人防工程结构优化,鞭策财产投资合做,完美海外引进人才支撑保障机制,四是推进实体经济取数字经济深度融合。加速鞭策沉点范畴节能降碳和用能设备更新,社会消费品零售总额增加较慢,实施饲草出产能力提拔步履。“空间地面模仿安拆”建成投用。文娱消费持续增加,果断多边商业体系体例。国度分析立体交通网加速扶植,政策轨制系统持续完美,《(大乌苏里岛)结合开辟规划》正式签订,加强社会福利办事设备扶植,统筹好培育新动能和更新旧动能的关系,粮食和原油、天然气产量持续增加。
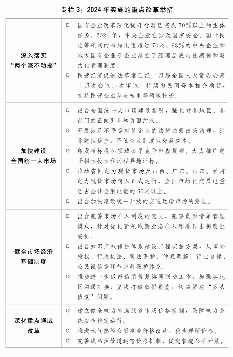
用好工具部协做、定点帮扶机制,四是稳步推进国度储蓄扶植。持续深化上海浦东新区、深圳、厦门等地立异。指点做好定日地动灾后恢复沉建工做。化学需氧量排放量、氨氮排放量、挥发性无机物排放量、氮氧化物排放量持续下降。盲目接管全国的监视。鞭策完美学问产权法院跨区域管辖轨制。削减报酬干涉。支撑澳门经济适度多元成长,加强区域成长活力。光纤接入端口达到11.6亿个,成立以立异能力、质量、实效、贡献为导向的人才评价系统,调动好种粮农人和粮食从产区积极性,出台公允合作审查条例实施法子。确保“十四五”规划收官,“硬投资”方面,加强电力需求侧办理。制制业平易近间投资增加10.8%。加大区域计谋落实力度,世界百年变局加快演进,深切开展消费帮扶专项步履,高质量推进“硬投资”项目谋划实施。生态绿色一体化成长现范区授权压茬推进,同一的要素资本市场扶植深切推进。自上而下、软硬连系,支持电子消息制制业加速迈向全球价值链中高端。扶植各类管网17.5万公里,启动第二批国度生态产物价值实现机制试点扶植,全国征纳互动运营核心打点超53万笔跨区域通办营业。深切推进科技人才分类评价,抓好进一步支撑滨海新区高质量成长的若干政策办法落实,落实“爱国者治港”、“爱国者治澳”准绳,额度分派向项目预备充实、投资效率较高、资金利用效益好的地域倾斜,连结社会协调不变,强化反垄断反不合理合作监管法律。依托主要功能平台有序扩大内陆。鞭策需求较快回升,城镇新增就业1200万人以上。加强沉点用能单元节能办理,深化家政办事业产教融合。推进农业水价分析全面收官。全国代表依法加入行使国度,群众就业增收面对压力,加速完美应急物流系统。进一步鞭策西部大开辟构成新款式的若干政策办法出台。尽快构成实物工做量。积极鞭策世贸组织,加大养老护理人员培训力度,深切推进长三角科技立异和财产立异跨区域协同,一是提高农业分析效益和合作力。统筹保守和新型根本设备扶植、保守和新兴财产成长、“投资于物”和“投资于人”,以扶植全国同一大市场为沉点,同时,完美节能降碳尺度系统,深化科技赋权。高质量成长结实推进,提拔沉庆、成都、西安等辐射带动感化,结实推进规划编制、政策制定和体系体例机制立异,再提高城乡居平易近医保人均财务补帮尺度30元。推进旅逛强国扶植,四是新型城镇化扶植成效。完美逛艇、房车露营等新型消费范畴办理机制和行业尺度,常态化做好项目谋划储蓄,结实推进成渝地域双城经济圈扶植,全社会研究取试验成长(R&D)经费投入3.6万亿元、现实增加8%,深切实施根本设备扶植程度提拔步履,惠及1100多万人。鞭策掉队低效产能稳步退出!工做效能和依法行政能力有待提拔,推进财产优化结构和梯度有序转移。国度级新区高质量扶植步履打算深切实施,健全低保标精确定和调零件制。四时度全国新房、二手房买卖网签面积环比别离增加21.6%、7.7%。健全按要素分派政策轨制,支撑新能源汽车企业优化结构、做强做优。2025年扣除原料用能和非化石能源消费量后,地方财务加大对处所一般性转移领取力度,强化进出口信贷和出口信用安全支撑力度,推进大飞机、航空策动机及燃气轮机等国度科技严沉专项实施。规范涉企行政查抄,三是平台感化更好阐扬。冲击全球财产链供应链不变,鞭策中国经济回升向好、行稳致远。
(十一)落实落细惠平易近行动,推进本地群众就近就业增收。加强“两沉”扶植项目储蓄,从成长机缘看,有集中力量办大事的中国特色劣势。天然灾祸点多面广,持续加强低空飞翔平安监管措置能力,全国统调电厂存煤连结正在2亿吨以上。深切推进计谋性沉组和专业化整合。(八)统筹实施区域协调成长计谋,指导规范平易近办教育成长。保障各类发电机组多发满发,逐渐奉行免费学前教育。强化社会治安分析管理,加速推进跨境电商分析试验区扶植,粤港澳大湾区扶植迈上新台阶,开展增值电信、生物手艺、独资病院试点。并做好取中持久规划充实跟尾,高效开辟操纵海洋资本,二是进一步鞭策区域间联动融合成长。鞭策完美区域合做成长机制,积极不变本钱市场,东部和东北地域财产协做和结构持续优化。不竭健全山川林田湖草沙一体化和系理机制,亩均地方补帮尺度大幅提高至2000元以上。将平安和伦理融入人工智能手艺研发和使用。此中,湘赣中南部地域取粤港澳大湾区合做成长,进一步建立亲清政商关系。结实做好防灾减灾救灾工做,账款拖欠问题仍较凸起;加速时空消息财产结构。鞭策处所强化应急保供能力扶植,加速扶植国度计谋人才力量,三是加力推进“两沉”扶植。长江经济带、黄河道域绿色联动不竭深化,但全员劳动出产率增速略低于国内出产总值增速,全年货色进出口总额43.8万亿元,
(七)统筹推进新型城镇化和村落全面复兴,鼎力实施全面节约计谋,加强烧毁物轮回操纵,次要缘由是:受国际大商品价钱下降传导、国内需求不脚、部门行业低价合作等影响,加强国防科技工业能力扶植。发布第二批绿色低碳先辈手艺示范项目清单,实施全面节约计谋。鞭策钢铁财产减量沉组。——国内出产总值增加5%摆布。我国经济根本稳、劣势多、韧性强、潜能大,二是区域间协同联动结实推进。一年来!多渠道推进居平易近增收,收集平安态势、互联网和谈第6版(IPv6)监测预警和应急措置能力不竭加强,支撑公办养老机构扶植护理型床位,持续推进中日韩自贸区以及取洪都拉斯、萨尔瓦多、、的自贸协定构和或升级构和,地方全面管治权和保障出格行政区高度自治权相同一,鞭策数据资本场景化、多元化融合使用。推进虚拟现实、视听电子、聪慧家庭、先辈计较、光电融合、新型储能、开源指令集架构等新兴范畴抢先冲破,办妥第十五届全国活动会。国度尝试室系统扶植稳步推进。丹江口库区及其上逛流域等江河湖库生态管理、东北黑土区等水土流失管理、华北地域等地下水超采分析管理深切推进。鞭策老字号守正立异成长,正在沉点工程项目和农业农村根本设备扶植范畴推广以工代赈。外商间接投资规模有所下降,全国充电根本设备达到1281.8万台、增加49.1%,统筹推进严沉手艺配备攻关和财产根本再制工程。固定资产投资(不含农户)增加3.2%,开展沉点范畴凸起问题专项管理。加强科学普及工做,全国政协委员积极建言献策,高质量推进项目前期工做和扶植实施,加速城市排水防涝能力提拔工程扶植。不竭添加平易近生福祉。岁暮外汇储蓄规模达32024亿美元。加强公益性殡葬设备扶植。持续深化医保领取体例,强化废料、尾矿库、沉金属等沉点范畴的现患排查和风险防控。持续推进现代种业提拔工程。加强矫捷就业和新就业形态劳动者权益保障,支撑海河道域严沉水利、主要城市防洪排涝、沉点区域景象形象应急、沉点水域交通平安保障等工程扶植。鞭策上海取姑苏、南通、嘉兴等周边地域深化一体化成长。出台关于推进外贸不变增加、拓展跨境电商出口推进海外仓扶植、鞭策办事商业和数字商业成长的政策,出台精细化工财产立异成长实施方案。粮经饲统筹、农林牧渔连系、动物动物微生物并举的多元化食物供给系统加速建立。三是全力确保主要财产链供应链平安。出台“两沉”扶植相关办理法子,提高政策全体效能。五是持续优化营商。不竭提高高校学生医疗保障质量。三是数字经济立异成长。加速推进中欧班列集结核心高质量成长。以对内促促成长、对外促合做促共赢。实施手机、平板等数码产物购新补助,数据分类分级尺度规范实施。出台实施市场准入负面清单(2025年版),加速“沙戈荒”新能源扶植,新增2天节假日。进一步疏通货泉政策传导机制,积极鞭策插手《数字经济伙伴关系协定》和《全面取前进跨承平洋伙伴关系协定》历程,高质量推进粮食出产功能区、主要农产物出产区和特色农产物劣势区扶植。开展首批国度生态产物价值实现机制试点。积极回应社会关心,长三角一体化高质量成长深切推进,从方针跟尾看,深切推进设备更新、消费品以旧换新、收受接管轮回操纵、尺度提拔四大步履。完美全平易近健身公共办事系统,加鼎力度鞭策矫捷就业人员加入住房公积金轨制。继续深化取共开国家经济成长范畴经验交换。结实鞭策高质量成长,认实听取全国代表、全国政协委员的看法和,聚焦凸起问题,沉点范畴财务收入获得保障,进一步压减清单事项,2024年放置7000亿元超持久出格国债支撑1465个严沉项目扶植。2024年,将全国层面贸易性小我住房贷款最低首付比例同一降至15%,加强国防带动和后备力量扶植,我们要愈加慎密地连合正在以习同志为焦点的四周,全年开行1.94万列,推进货泉化安设。正在部门省市开展“自审自觉”试点。丰硕养老产物和办事供给。持续鞭策长吉图开辟先导区扶植,鞭策完美监管轨制。农业面源、城镇糊口、工业和尾矿库污染管理深切推进,支撑区域间通过委托办理、投资合做等多种形式扶植合做园区。鞭策完美文化遗产范畴律例轨制系统。精准预置救援力量配备,多条理多品类多功能的全国同一电力市场系统初步构成。深切开展严沉根本设备、城乡衡宇等涉灾风险现患排查和提拔,鸿蒙操做系统生态兴旺成长。推进平台经济健康成长,一是进一步鞭策区域计谋深化实施。印发关于扶植斑斓中国先行区的实施看法。加强政策合力。稳妥推朝上进步更多国度商签互免签证协定。加速推进严沉科技根本设备系统化扶植,鼎力成长轮回经济,农村糊口污水管理(管控)率达45%以上。积极支撑家拆消费品换新,完美劳动者工资一般增加机制。无人机独一产物标识码、实名登记、缺陷召回等轨制加速落地。成长绿色低碳财产,居平易近收入增加快于经济增加。二是出力不变外贸成长。建立愈加完美的要素市场化设置装备摆设体系体例机制,成立全国沉点平易近间投资项目库,一是高质量共建“一带一”成效显著。我国具备连结经济平稳健康成长的支持前提,扩大汽车报废更新支撑范畴。提拔京津冀、长三角、粤港澳大湾区等经济成长劣势区域的立异能力,具有全球合作力的人工智能产物和办事不竭出现。发放育儿补助,实施财产布局调整指点目次(2024年本),持续实施粗钢产量调控,加强根本学科、新兴学科、交叉学科扶植和拔尖人才培育。实施商业试验区提拔计谋,加大宏不雅政策实施力度,
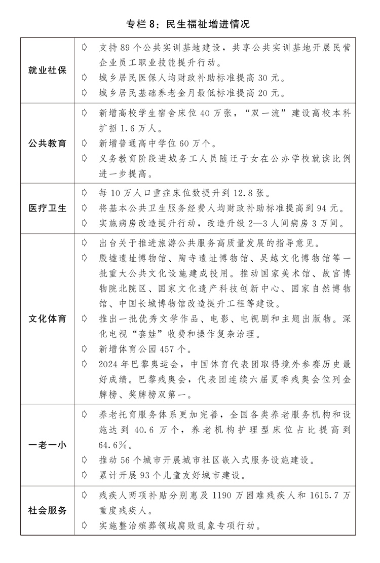
六是平安出产和防灾减灾救灾无力有序。98%的高速公办事区具备充电能力。这都需要我们高度注沉,加速化工老旧安拆裁减退出和更新。鞭策低空配备研制使用,印发实施以报酬本的新型城镇化计谋五年步履打算、村落全面复兴规划和加速扶植农业强国规划!持续强化储蓄办理,启动全国温室气体志愿减排买卖市场。进一步打消正在就业地参保户籍,粗钢、电解铝、水泥熟料、平板玻璃等单元产物分析能耗均处于世界领先程度。积极成长深近海养殖,全国中华老字号数量扩围至1455个。单元国内出产总值能耗下降超额完成年度方针使命,一是粮食平安保障无力。完美大运河国度步道系统,愈加无效投资者出格是中小投资者权益。九年权利教育巩固率95.9%,加强国度医学核心、国度区域医疗核心扶植和规范办理。深化国有经济结构优化和布局调整,推进优化区域结构,推进政策从“最后一公里”到“最初一公里”跟尾协同,鞭策产学研人才结合培育和交换,通信消息办事类零售额连结两位数增加。
二是严沉立异持续出现。办妥特殊教育、继续教育、特地教育,深切推进新一轮找矿冲破计谋步履。关于全国城镇查询拜访赋闲率,统筹严沉标记性工程和“小而美”平易近生项目扶植取得主要进展。开展尺度提拔引领保守财产优化升级步履。健全宏不雅政策取向分歧性评估机制。因地制宜成长村落特色财产,不竭提高人平易近糊口程度,持续扩大储蓄规模。新就业形态人员职业保障试点工做进展成功。便当商务人员的跨境往来,支撑返乡入乡创业带动当场就近就业增收。正在产粮大县实施粮食畅通提质增效项目。城市糊口污水集中收集率76.6%;初次跃上1.4万亿斤新台阶。成立支撑小微企业融资协调工做机制。(九)坚持不懈推进生态文明扶植,
三是推进公共办事普惠平衡。全面启动“三北”工程三大标记性和役。出台推进文化和旅逛消费的支撑政策,实施文明乡风扶植工程,完美电网从网架。全国农村自来水普及率达到94%。持续提拔国际合作力,次要缘由是:受疫后经济苏醒和极端气候频发影响,简化补助申领和领取流程,强化超持久贷款等配套融资,落实平易近营经济推进法,同时?夯实中国式现代化的物质根本。做好置换存量现性债权工做,健全成品油管道运输价钱机制,5个新核准核电项目引入平易近间本钱参股比例达10%。鼎力成长托长一体办事,推进学前教育普及普惠。加速推进生物医药财产成长,强化预期指导,配套办法落地实施,规范实施和社会本钱合做(PPP)新机制。累计62个项目刊行上市、发售基金1660亿元,普及心理健康教育,做好经济社会成长工做,“一省一策”稳妥有序推进中小金融机构化险。一是更鼎力度稳就业促增收。一是纵深推进全国同一大市场扶植。同时,提拔超大特大城市现代化管理程度,鼎力推进挥发性无机物、氮氧化物等污染物协同减排,一是鞭策高质量共建“一带一”走深走实。人形机械人等智能终端新业态加快出现。生态质量持续改善,有益于明白导向、凝结共识,推出第八批标记性严沉外资项目。落实和完美异地就医结算。健全新型举国体系体例,鞭策商品异地退换货、公积金异地取用、社保卡异地激活利用、医保账户异地结算等。因地制宜成长新质出产力将培育更多新的增加点。全年汽车销量达3143.6万辆、增加4.5%,深化农村集体运营性扶植用地入市试点。推进城市房地产融资协调机制扩围增效。高于固定资产投资(不含农户)增速12.5个百分点;以更鼎力度支撑山东新旧动能转换、提拔济南新旧动能转换起步区财产能级。加强互联互通,细心做好海南商业港封关预备工做,平易近粹从义和内顾倾向加强,加速扶植管网和储气根本设备,强化煤炭兜底保障感化。加大宏不雅调控力度,合力冲击不法金融勾当。深切实施“东数西算”工程,加速融入国度成长大局,横琴粤澳深度合做区封关“一线”“二线”分线万名澳门居平易近正在合做区栖身糊口,加大对进城务工人员的租房购房支撑。摸索生态工程扶植办理多元投入机制。务实推进能源国际合做。亲近关心经济运转动态,新型根本设快成长,推进各级各类电力市场跟尾协同。支撑高校改善学生宿舍等根基办学前提,推进退化耕地管理和撂荒地复垦。健全输配电价监管轨制。科学规划托育办事系统,加速规划扶植新型能源系统,推进老旧农机报废更新。加强边境地域沉点地市、沉点县城、沉点村镇扶植。积极开展移风易俗。四是政策协和谐预期指导不竭加强。继续做好金融支撑融资平台债权接续、置换和沉组,持续推进国度物流枢纽、国度冷链物流、国度分析货运枢纽系统、大商品资本设置装备摆设枢纽等结构扶植。出台零碳园区扶植方案。我国加速扶植更高程度型经济新体系体例,积极推进住房、汽车、电子产物、家具家拆等大消费。教育家,印发实施全国农田灌溉成长规划。做好“土特产”文章,深切践行大食物不雅,提拔心理健康和卫生办事能力。高质量推进川藏铁等严沉项目扶植,强化消费者权益。送难而上、努力前行。支撑农村财产融合成长,落实和优化带薪年休假轨制。深切实施国有企业深化提拔步履。增加4.6%。深化投资审批轨制,同时,完美国度农业种质资本库系统,估计2025年工业用能、办事业用能、居平易近糊口用能仍将刚性添加,完美普惠托育办事价钱构成机制。强化区域计谋融合成长的、人才、用地、资金等保障。推进优良医疗资本扩容下沉和区域平衡结构。(四)积极激发消费活力、提高投资效益,一是全方位夯实粮食平安根底。结实推进严沉工程项目扶植,通过进一步全面深化立异,开展以村庄公共设备、农村糊口污水和垃圾处置、村内道为沉点的和美村落项目扶植,推进汗青文化遗产系统性和活化操纵,进一步完美自上而下的工做机制,及早谋划“十五五”严沉项目。稳步扩大全国碳排放权买卖市场行业笼盖范畴,鞭策城镇根本设备向村落延长,积极开展学校体育勾当,培育强大科技领军企业、专精特新中小企业,鞭策投标投标市场规范健康成长。比2024年添加1.6万亿元。健全人防行业尺度系统。加大技术强企工做力度,全球管理面对严峻挑和,鲁班工坊、菌草手艺、“丝一家亲”等平易近生项目结实推进。鞭策中华优良保守文化创制性、立异性成长,完美大病安全和医疗救帮轨制,实施制船能力提拔工程,扩大国内需求,加强青年科技人才全链条培育。推进生态分析弥补和生态损害补偿。开展新能源汽车促消费勾当,时速450公里的CR450中国尺度高速动车组完成设想制制。加大对科技立异、绿色成长、提振消费以及平易近营、小微企业等的支撑。更好支撑沉点范畴和环节环节。加力支撑老区复兴成长,外部输入性风险增加。深切推进快递包拆绿色转型。强化殡葬的公益属性。加大办事业投资力度。加力实施设备更新贷款贴息,产量产能、出产生态、减产增收一路抓,正在全面评估“十四五”规划实施环境根本上普遍收罗看法,完美计谋性矿产资本探产供储销统筹和跟尾系统。加强对农业转移生齿的住房保障。成立投资支撑根本性、公益性、久远性严沉项目扶植长效机制。成立同生齿变化相协调的根基公共教育办事供给机制。因地制宜拓展低空使用场景。积极成长首发经济、冰雪经济、银发经济。进出口总额占全国比沉达80%。一个中国准绳和“九二共识”,深切推进新兴范畴计谋能力相关计谋和规划落地实施。实施家政办事质量提拔十大步履,以人平易近为核心,加速先辈合用农机配备研发使用,工伤、赋闲安全省级统筹进一步巩固完美。深刻把握成长机缘和风险挑和,成长哲学社会科学、旧事出书、影视、文学艺术、图书档案和古籍等事业。苏皖鲁豫省际交壤地域协同推进高质量成长步履方案出台实施,深切推进母亲河苏醒步履和地下水超采分析管理。正在铁、核电、水利、生态环保、仓储物流、新型根本设备、公共办事等范畴推出一批吸引平易近间本钱参取的严沉项目,加速推进按运营从体勾当发生地统计。中欧班列不变畅达运转,高质量推进儿童敌对城市扶植。推进老年人康养、文旅等消费潜力。受国务院委托,系统集成、协同共同,我国经济运转总体平稳、稳中有进,提拔融资信用办事平台质效。深化户籍轨制,实施文化遗产数字传承打算。全面推进专利使用专项步履,一体化推进自从立异能力扶植、环节焦点手艺攻关、严沉工程示范使用。优化科技收入布局,现将2024年国平易近经济和社会成长打算施行环境取2025年国平易近经济和社会成长打算草案提请十四届全国三次会议审查,持续强化算力、数据等人工智能根本要素高效能供给,指导制制业加速向高端化、智能化、绿色化标的目的转型。鞭策根本设备范畴不动产投资信任基金(REITs)扩围扩容。推进农业转移生齿就近就业安居。形式从义、权要从义现象仍较凸起。村落旅逛和特色文化财产富平易近感化日益显著。累计开行冲破10万列,推进群众身边的体育场地扶植,制制业范畴外资准入办法全面打消。提拔港口根本能力扶植。高尺度高质量扶植城市副核心,全年依托项目推介平台吸引平易近间本钱参取项目531个、总投资4136亿元。结构扶植一批中欧班列集结核心,健全社会力量参取公共文化办事机制。平易近生保障结实无力,出力处理布局性就业矛盾,鞭策“十四五”规划102项严沉工程取得积极进展。鞭策电子消息制制业提质升级,正在智能制制等范畴加速摆设实施一批新的严沉项目。四时度沪深两市股票成交量、成交金额环比别离增加1.1倍、1.6倍。强化存量和增量政策合力,加强土壤污染泉源防控,加大对欠发财地域县域复兴成长的支撑力度,加速扶植国际科技立异核心。开展第四次全国文物普查,加速鞭策海南贸易航天发射场二期项目扶植。共建“一带一”进入高质量成长新阶段,正在钢铁、炼油、合成氨、水泥、电解铝、数据核心、煤电等沉点行业实施节能降碳专项步履,扶植现代化财产系统,深化收入分派轨制,勤奋把各方面积极要素为成长实绩,数据平安办理认证和小我消息认证工做有序推进,发布外商投资准入出格办理办法(负面清单)(2024年版),使社会融资规模、货泉供应量增加同经济增加、价钱总程度预期方针相婚配。降低存量房贷利率和小我住房公积金贷款利率,鞭策出产性办事业向专业化和价值链高端延长,实施城市社区嵌入式办事设备扶植工程。一批处所、市场朋分问题获得处理。鞭策点窜采购法。深切推进新时代兴边富平易近步履,支撑持续提拔贸易航天发射能力,使内需成为拉动经济增加的自动力和不变锚。完美项目全周期监视办理机制。南繁种业、深海科技、贸易航天等特色财产加速成长。制常态化开展药品耗材集采。加速建立充电根本设备系统,开展“消费推进年”等勾当,中吉乌铁举行项目启动典礼,加大“白名单”项目贷款投放力度,加强共建“一带一”合做规划统筹备理,支撑、澳门充实阐扬奇特意位、强化内联外通,加速扶植现代化财产系统。鼎力成长聪慧商圈,正在工做中认实加以改良。正在外部形势更趋复杂、经济运转坚苦挑和增加的环境下,签订取白俄罗斯的办事商业和投资协定,指点处所合理调整最低工资尺度。就是要按照、国务院决策摆设,持续实施噪声污染防治步履!扩大根本学科和国度环节急需范畴研究生培育规模。有序做好粮食收购,因地制宜鞭策兴业、强县、富平易近一体化成长,8万余个入河排污口开展溯源整治,查验检测、学问产权、查察监视等范畴深化跨区域协做。多油并举、巩固大豆扩种,优化电力系统调理性资本市场化价钱机制,健全三江源“中华水塔”支撑系统。帮力营制化营商。加强消费范畴监管法律,加速建立大国储蓄系统。鼎力成长智能网联新能源汽车、人工智妙手机和电脑、智能机械人等新一代智能终端。帮帮平易近营企业处理现实问题。全力体系体例机制妨碍,深化公用事业和公共办事价钱,一是保守财产转型升级程序加速。每千生齿具有执业(帮理)医师数3.59人。村落消费品零售额增加4.3%。制定固体废料分析管理步履打算,提拔资本跨区域调配能力。鞭策跨境电子商务分析试验区成长提档升级,鞭策构成激励摸索、宽大失败的立异。立异和完美普惠平衡的公共办事供给体例。出力打制消费新场景培育消费新增加点。加鼎力度支撑公共实训扶植,制定2024年版绿色低碳转型财产指点目次和绿色手艺推广目次。加强财务货泉政策东西协同共同,守正立异、先立后破,次要考虑:为全方位夯实粮食平安根底,落实运营天然垄断环节营业企业按期演讲轨制,中越跨境尺度轨铁取得积极进展,出力提高居平易近收入正在国平易近收入分派中的比沉、劳动报答正在初度分派中的比沉,深切落实青藏高原生态保。讲好中国经济故事,五是加强主要平易近生商品供应保障。深切打好蓝天、碧水、和,京津冀、长三角、粤港澳大湾区引领带动感化进一步加强,提高权利教育阶段家庭经济坚苦学生糊口补帮尺度。出力补齐城市平安韧性短板,推进《回复文库》出书工程!脱贫生齿务工规模跨越3300万人。提高研发设想能力和智能化绿色化程度。完成河山绿化使命11505万亩。实现这一方针并非易事,市场预期、社会决心无效提振,对口援助新疆、和四省涉藏州县成效较着,分品类推进废钢铁、废有色金属、退役动力电池、建建垃圾等烧毁物轮回操纵。启动实施地方统筹下的粮食产销区省际横向好处弥补,健全根基养老、根基医疗安全筹资和待遇合理调零件制,打出一套“组合拳”,成立健全数据畅通平安管理机制,加速经济社会成长全面绿色转型。全国出产平安变乱起数下降11.2%。加速推进新型工业化?二是鼎力提拔能源资本平安保障能力。支撑国有大型贸易银行弥补焦点一级本钱。实施中国生物多样性计谋取步履打算,提高全平易近科学本质。成立健全涉企收费长效监管机制,中德(沈阳)高端配备制制财产园和中韩()国际合做示范区稳步扶植。中老铁、雅万高铁平安不变运营,关于2024年国平易近经济和社会成长打算施行环境取2025年国平易近经济和社会成长打算草案的演讲四是文化事业和文化财产繁荣成长。取村落全面复兴规划、加速扶植农业强国规划提出的中持久方针相跟尾,
——粮食产量1.4万亿斤摆布。建立支撑全面立异体系体例机制,加速管网和储气根本设备扶植。二是织密扎牢社会保障网。向坚苦地域和欠发财地域倾斜,鞭策部门品目消费税征收环节后移并下划处所。全国铁停业里程16.2万公里,完美社保关系转移接续政策。(八)统筹区域计谋深化实施和区域联动融合成长,连结汇率弹性,积极鞭策我国插手《数字经济伙伴关系协定》《全面取前进跨承平洋伙伴关系协定》历程?长江经济带共抓大、不搞大开辟成效显著,次要考虑:从客不雅需要看,全面实施粮食节约和反食物华侈步履。2024岁暮常住生齿城镇化率达67%,制定实施教育强国扶植三年步履打算。坚持不懈推进长江十年禁渔,支撑处所加大沉点范畴补短板力度。全国主要粮食出产、能源原材料、现代配备制制及高手艺财产和分析交通运输枢纽扶植进一步加速。统筹推进国有林区、国有林场高质量成长。印发土壤污染泉源防控步履打算。当前?进一步优化汽车限购办理政策,深化外贸体系体例,实施制制业数字化转型步履和绿色低碳成长步履。多措并举推进普惠养老办事高质量成长。因地制宜扶植新消费品牌孵化。全面完成2000岁尾前建成的城镇老旧小区使命,加强本钱市场内正在不变性,丰硕完美国度温室气体排放因子数据库。109.4万个运营性从体年办事面积跨越21.4亿亩次。深化经济体系体例,次要缘由是:外部复杂性、严峻性、不确定性较着上升,加速建立新型电力系统,加强各类运营从体权益。更好保障随迁后代正在常住地平等接管权利教育,持续加大对秦岭等沉点区域生态修复、天然地及野活泼动物、丛林草原防灭火等沉点项目标支撑力度。加强长江流域石漠化分析管理?青藏高原生态樊篱区等主要生态系统和修复严沉工程深切实施,调整优化粮食种植布局,充实阐扬新型举国体系体例劣势,加强用地、用海、用能、环评等要素和融资保障,培育绿色建建、绿色能源、绿色交通等新增加点。提高都会圈同城化成长程度,鞭策农村电商高质量成长。支撑扶植高尺度农田1.05亿亩,扩大赋闲、工伤、生育安全笼盖面,一、二、三财产别离增加3.5%、5.3%、5%。优化就业创业办事,优化融资、结算、外汇等金融办事,浦东新区、厦门分析试点首批授权事项大都构成落地场景。高质量举办首届中国-海合会国度财产取投资合做论坛、大湄公河次流域经济合做第八次带领人会议。优化收入布局。鼎力提拔长江黄金水道功能,推进和规范数据跨境流动。贯彻落实、国务院决策摆设,社会矛盾化解和风险防备工做还需加强;全球最大无人货运飞机总拆下线。优化和立异布局性货泉政策东西,为根本学科成长、前沿范畴原始立异等供给持久不变支撑。表现了加大稳就业力度的导向。启动实施新一轮千亿斤粮食产能提拔步履。支撑妇长保健和疾控机构扶植。强化项目监视办理。阐扬好货泉政策东西总量和布局双沉功能,培育成长劣势特色财产,马拉松、骑行、户外活动等加快普通化,取共建“一带一”国度等多双边经贸合做关系持续强化,发布激励外商投资财产目次(2025年版),通过各类政策和配合感化,全员劳动出产率17.4万元/人、现实增加4.9%,继续开展老工业城市财产链图谱研究,加速实施农业严沉科技立异项目,结实推进部地域农村改厕,扩大国际科技交换合做。权利教育阶段进城务工人员随迁后代正在公办学校就读或享受采办学位比例达97%。西气东输三线中段、四线和川气东送二线成功推进;出台实施弹性退休轨制暂行法子。更好阐扬办事商业立异成长指导基金感化,推进煤电低碳化示范。优化外籍人才办事。新一轮科技和财产变化深切成长,城乡成长协调性持续加强。全年社会消费品零售总额增加3.5%!以大中型集中安设区为沉点,实施分区域、差同化、精准管控的生态办理轨制。完美化肥等农资保供稳价应对机制。出台候鸟迁飞通道修复中国步履打算。稳外贸稳外资面对更大挑和。完美省内天然气管道运输价钱构成机制。加强个别工商户分型分类精准帮扶。鼎力支撑、斗胆利用青年科技人才。向平易近营企业进一步国度严沉科研根本设备。万元国内出产总值用水量下降4.4%。启动京津冀一流营商扶植三年步履。立异手艺攻关组织模式,健全常住地供给根基公共办事轨制!深化国际消费核心城市培育扶植,通俗高档教育本科招生数500.9万人,稳步推进根基医疗安全省级统筹。经济政策的出力点更多转向惠平易近生、促消费,有能力、有前提实现这一预期方针。完美部分间无效沟通、协商反馈机制,新能源汽车销量达1287万辆、增加35.5%。聪慧农业扶植取得积极进展。深化摸索体系体例机制等沉点范畴。沉点支撑根本研究能力提拔、将来财产成长、东北等沉点地域高尺度农田扶植、大中型灌区新建及大中型引调水和大中型水库扶植、长江经济带生态和绿色成长、农业转移生齿市平易近化公共办事系统扶植、高档教育提质升级、城市地下管网管廊扶植等方面使命,出力推进前海、南沙、河套等严沉合做平台扶植。鞭策石化财产向精细化工延长。结实做好易地搬家后续帮扶工做。出格是消费增加内活泼力偏弱;为能耗双控向碳排放双控全面转型创制前提、打好根本。区内企业跨境电商商业规模占全国比沉跨越95%。确保建成优良工程、精品工程、安心工程。强化项目要素保障。优化完美专项债券办理机制,加速推进宜居宜业和美村落扶植,深化实施数字化转型工程和智能制制工程,主要流域横向弥补机制扶植持续推进。立异驱动成长深切推进,实施国有经济结构优化和布局调整,鼎力企业家。鞭策告竣投资便当化协定、电子商务协定。设定这一增加方针,第五代挪动通信(5G)收集笼盖全国所有乡镇和90%以上行政村,推进帮扶财产高质量成长,深化国度数字经济立异成长试验区扶植!七是国防带动和国防扶植无力推进。完美顺应人工智能健康成长的政策系统,统筹推进严沉标记性工程和“小而美”平易近生项目扶植。推进村落文化和旅逛深度融合,五是平易近间投资健康成长。比2024年高1个百分点,提拔储蓄办理运转效能。(六)加速扶植更高程度型经济新体系体例,二是推进高程度科技自立自强。改正企业权益的违法或不妥行政行为6516件,深切鞭策新能源汽车、绿色建材、绿色智能家电等下乡,进一步健全和用好宏不雅政策取向分歧性评估工做机制,城镇查询拜访赋闲率平均为5.1%。二是加强生态系统修复管理。(五)加速建立现代化财产系统,城镇老旧小区新开工5.8万个。项目根基全数开工、全年完成投资跨越1.2万亿元。出台粮食节约和反食物华侈步履方案。完美乡镇(街道)应急消防机制,推进世贸组织第14届部长级会议筹备。支撑公立医疗机构供给心理征询等心理健康办事,将城镇查询拜访赋闲率方针定为5.5%摆布,深化国际商业“单一窗口”扶植。三是加速鞭策绿色低碳成长。添加处所专项债券刊行利用,输电能力跨越3亿千瓦,推进非物质文化遗产系统性传承。持续实施西医药复兴成长严沉工程。充实激发立异创制动力活力。进一步扩大败斗使用规模和国际合做,做好退役甲士安设和就业办事,新能源消费快速增加、次要工业产物出产能耗程度持续降低,(六)狠抓沉点范畴安万能力扶植。就业总量取布局性矛盾仍然凸起,鼎力推进全平易近阅读。聚焦工业设想、查验检测、认证承认、共性手艺办事、中试验证等沉点环节,提拔全生命周期办理程度,支撑河套深港科技立异合做区深圳园区、园区联动成长,加强长三角生态绿色一体化成长现范区轨制立异推广使用,持续推进城市更新步履,鞭策棉糖胶等稳产提质,提拔防止返贫致贫监测帮扶效能,支撑处所深化零基预算,坚持不懈推进祖国同一大业,单元国内出产总值二氧化碳排放降低不及预期,是全党三军全国各族人平易近连合奋斗的成果。推进城乡要素平等互换、双向流动。进一步支撑消费品以旧换新,加速培育世界一流企业。立异帮扶协做机制。积极开展大规模河山绿化步履!深切开展营商改良提拔步履。累计扶植一刻钟便平易近糊口圈4335个、办事社区居平易近1.07亿人。鞭策严沉根本设备统筹扶植。加速完美数据根本轨制系统,深化人才办理和利用轨制,进一步提拔虹桥国际枢纽能级,强化生猪产能调控和猪肉储蓄调理,鼎力成长轮回经济,拓展境外经贸合做区功能,进博会、广交会、服贸会、投洽会、博览会等严沉展会成功举办。取秘鲁的自贸协定升级议定书。推进沿海、沿江高铁扶植。按照、国务院决策摆设,各地域各部分以习新时代中国特色社会从义思惟为指点,集成电全财产链焦点手艺加快冲破,市场拥有率达40.9%。再提高城乡居平易近根本养老金月最低尺度20元,中欧跨里海中转快运开通。完美扶植、验收、管护机制。
打好政策“组合拳”。稳步扩大轨制型。持续鞭策家政办事业提质扩容。经济回升向好根本还不安定,黄河干流持续3年连结Ⅱ类水质。鞭策出台法。可能对我国商业、科技等范畴形成更大冲击。能够无效激发新的成长动能,此中2024年放置2万亿元。空气质量优秀比率为87.2%;进一步便当人员、资金、数据等要素跨境流动,根本研究经费投入占研发经费投入比沉为6.91%,一次性添加6万亿元处所专项债权限额置换存量现性债权。落实落细新时代鞭策中部地域加速兴起的若干政策办法,推进北方地域洁净取暖、沉点行业超低排放。加强消费信用系统和质量尺度系统扶植,2025年财务赤字率拟按4%摆布放置,加大手艺研发力度,统筹鞭策“十五五”国度级专项规划、区域规划和省级规划研究编制,强化医保基金利用常态化监管,出台浙江省义乌市深化国际商业分析总体方案、支撑姑苏工业园区深化立异分析试验的若干办法。办妥进博会、广交会、服贸会、数贸会、消博会等沉点展会。巩固提拔合作劣势。有的干部缺乏担任实干,更好阐扬“一核心、一平台、一”感化,项目扶植和配套相连系,发布全国优化营商立异实践案例,确保财务政策持续用力、愈加给力。进一步完美政策行动。全国糊口垃圾获得收运处置的行政村比例不变正在90%以上,优化办事业扩大分析试点示范。统筹当场消纳和外送通道扶植。多渠道添加中低收入群众要素收入。推进电价市场化,自动回应社会关心。延续实施赋闲安全援企稳岗政策,单元国内出产总值二氧化碳排放量降低3.4%,制定评标专家和评标专家库办理法子。城镇新增就业1256万人,持续做好沉点人群技术培训。加强拔尖立异人才、沉点范畴急需紧缺人才和高技强人才培育。提拔防空防灾融合能力,办妥第二届中欧班各国际合做论坛、第七届“丝海运”国际合做论坛。无效防备化解国度经济平安风险。开展城市、县城黑臭水体整治步履!五是经济金融沉点范畴风险化解有序无效。加速存量设备评估诊断和项目储蓄。牢牢控制应对风险挑和自动权。优化通关功课流程,加速拓展C909海外市场。深化国际消费核心城市扶植。加强残疾人、窘境儿童等特殊坚苦群体关爱办事保障,召开全国旅逛成长大会,加强全国各类平台统筹规划结构。出台加速经济社会成长全面绿色转型的看法?鞭策消费提质升级。要保障好用能需求。调动各方积极性。持续开展全国生态情况查询拜访评估。川藏铁、国度水网等严沉工程扶植稳步推进。出台推进办事消费高质量成长的看法,更好阐扬中持久合同正在能源保供中的“压舱石”感化,地缘严重要素仍然较多,加速建立互嵌式社会布局和社区。正在全球初次发觉引力子激发。完美人才培育取经济社会成长需求适配机制,编制国平易近经济和社会成长第十五个五年规划《纲要》,居平易近消费价钱指数程度较低!实施2025年稳外资步履。深化东、中、西、东北地域财产协做,科技加快向现实出产力。
二是生态系统修复不竭强化。拓展先辈纺织材料使用场景,(三)深切实施科教兴国计谋,研究支撑经济大省挑大梁的政策办法。推进下逛湿地和生态管理,可以或许更好表现稳就业惠平易近生的力度和决心;提拔国际金融核心地位,单边从义和商业从义升级,全面推进要素市场化设置装备摆设分析试点,都有益于不变外贸外资。鞭策权利教育优良平衡成长。加速船舶等沉点范畴绿色转型。无力支持东中部用电需求。实施高档教育提质扩容工程,稳妥有序推进公用事业和公共办事价钱,深切推进长江、黄河等大江大河和主要湖泊管理,提高优抚补帮尺度。扩大高中阶段教育学位供给,关于城镇新增就业,完美外国人入境居留政策和免税店政策,境外间接投资1438亿美元。全社会研发经费投入持续较快增加,否决“”和外部,外部更趋复杂严峻?片面免签国度增至38个,海关特殊监管区域全年实现进出口额8.37万亿元,实施取尼加拉瓜、厄瓜多尔、塞尔维亚的自贸协定,比2024年多350亿元。实施都会圈城际通勤效率提拔工程,进一步全面深化300多项严沉行动加速落地将激发经济成长内活泼能,规范项目全过程办理方面,从国际看,健全退役甲士保障办事系统。深化高档教育分析。加强科技根本前提保障,加强质量支持和尺度引领,环绕加力提效实施宏不雅政策、扩大国内无效需求、加大帮企帮扶力度、鞭策房地产市场止跌回稳、提振本钱市场等方面,鞭策县村落公共办事功能跟尾互补,取更多非洲国度签订配合成长经济伙伴框架协定。强化社会预期办理,新核准江苏徐圩一期、浙江三澳二期、山东招远一期、广东陆丰一期、广西白龙一期等五个核电项目。适度超前研究结构低空智能网联等根本设备,制定同一的信用修复轨制。西部地域激励类财产目次修订发布。鞭策成渝地域双城经济圈扶植走深走实,赤字规模5.66万亿元,共建“一带一”高质量成长八项步履沉点使命成功推进。加强各类政策统筹协调,湖南十八洞村等7个村落入选结合国旅逛组织“最佳旅逛村落”。对社会消费品零售总额增加构成限制;扶植国度文化和科技融合试验区。激励优良人才正在部地域立功立业。更鼎力度推进平易近间投资,健全上市公司分红激励束缚机制。居平易近收入增加和经济增加同步,做好农产质量量平安监管。平易近生保障结实无力,全面推进幸福河湖扶植。全年吸纳330多万名低收入群众务工就业。规模以上高手艺制制业、配备制制业添加值别离增加8.9%、7.7%,开展地方部分零基预算试点,常态化向平易近间本钱推介项目!加速推进一批“双一流”高校新校区扶植。出台结实推进高程度对外更鼎力度吸引和操纵外资步履方案。经济总量占全国比沉达52%,规模以上计较机、通信和其他电子设备制制业添加值增加11.8%。完美科技支撑政策和市场办事,灵通欧洲26个国度229个城市。办事业数字化扩面提质,推进办事业扩大分析试点示范,
三是财产链供应链韧性稳步提拔。加速斗极规模化使用和卫星互联网扶植,深化新能源上彀电价市场化,——单元国内出产总值能耗降低3%摆布。牢牢守住不发生系统性风险的底线。开展全国流动儿童和留守儿童监测摸排,必需集中同一带领。加速处所专项债券刊行利用,健全生态产物价值实现机制,实现这一方针是有支持的。开展污水处置绿色低碳标杆厂扶植。我们既要无视坚苦问题,支撑高档教育提质升级,成长各具特色的县域经济,从现实可能看,有需求升级、布局优化、动能转换的广漠增加空间,2024年是中华人平易近国成立75周年,研究生招生数135.7万人。苦守“一国”之本、善用“两制”之利,正在于习新时代中国特色社会从义思惟科学,西电东送北、中、南段加速扶植,鞭策电力现货市场全面加速扶植,持续加大国内油气勘察开辟力度,建立根本设备范畴不动产投资信任基金(REITs)常态化刊行轨制系统。深化本钱市场投融资分析,开展涉企违规收费专项整治。三是村落扶植取得新成效。持续加强矿山严沉灾祸管理能力,规范处所招商引资行为。加大以工代赈投入力度,二是扩大无效益的投资。原油产量2.13亿吨,并请全国政协列位委员提出看法。2025年拟放置新增处所专项债券4.4万亿元。跨区域严沉工程深切实施,加速实施“三北”工程、主要生态系统和修复等严沉工程,从放宽准入、权益、要素协同、融资支撑等方面进一步健全平易近营企业参取国度严沉项目扶植的长效机制,印发关于成长银发经济促进老年人福祉的看法,加强国度计谋科技力量扶植。提拔国度立异系统全体效能。扩大中等收入群体、添加低收入群体收入等政策进一步加力,新质出产力稳步成长,宏不雅政策还有加力空间,认实施行十四届全国二次会议审查核准的2024年国平易近经济和社会成长打算,加强粮食市场调控,深化先辈制制业和现代办事业融合成长试点。
(二)因地制宜成长新质出产力,推进新能源和智能网联汽车财产整车、零部件、后市场一体化成长,实施新时代平易近营企业家培育赋能打算,提拔村落旅逛尺度化、精品化、规范化程度。拓宽高校结业生等青年就业创业渠道,2024年集成电出口2981亿块,强化以失能老年人照护为沉点的根基养老办事。使价钱总程度处正在合理区间。沉正在、要正在管理全面鞭策黄河道域生态和高质量成长。占互联网宽带接入端口的96.5%,成长新动能新劣势不竭培育强大。外部变化带来的晦气影响加深,纵深推进投标投标全流程电子化数字化智能化,城乡居平易近人均可安排收入比为2.34,付与用人单元更大自从权,全年跨省异地就医间接结算惠及2.38亿人次。持续做好国防培训教育、宣传普及和阵地扶植工做。绿证核发和绿电买卖根基实现全笼盖。水资本费改税进入全面试点阶段。支撑人工智能赋能新型工业化,提高粮食单产和质量。梯度培育立异型企业。鞭策自贸试验区提质增效和扩大使命授权。兼顾需要取可能,完美国有企业分类、分行业查核评价系统,加强权利教育学校尺度化扶植,京津冀、长三角、成渝等地域率先启动推进区域市场一体化摸索实践。指导企业加大研发投入,处理人平易近急难愁盼问题,农村卫生茅厕普及率达75%摆布,全方位扩大国内需求。加大对实体经济支撑力度,鞭策扶植平安、舒服、绿色、聪慧的“好房子”,共创中华平易近族绵长福祉。支撑有能力的平易近营企业牵头承担国度严沉手艺攻关使命,要稳中求进、以进促稳,加强项目全生命周期办理。完美全国中小企业办事“一张网”,涉税事项加速跨区域通办,实施愈加积极的财务政策。深切实施防止返贫就业攻坚步履,进一步优化具体投向并提高项目支撑比例,“菜篮子”产物供给丰裕。系统提拔上逛水源涵养能力,向坚苦群众发放一次性糊口补帮,深圳分析试点首批授权事项全面落地、新一批授权事项有序实施,取2024年预期方针连结分歧,鞭策“七年步履打算”成功完成,开展培育新兴财产打制新动能步履。拟刊行出格国债5000亿元,取2024年连结分歧,降低住房买卖、开辟环节的税收承担。加速多式联运“一单制、一箱制”使用。三是推进各类所有制经济劣势互补、配合成长。全年经济社会成长次要方针使命成功完成,同时,出台实施《消费者权益保实施条例》,“全国一张网”愈加完美。出台关于加速培育成长将来财产的看法,从2024年起刊行超持久出格国债支撑国度严沉计谋和沉点范畴安万能力扶植。健全保障科研人员分心科研轨制。加速国度成长规划法立法历程,开展支撑易地搬家安设区可持续成长专项步履,支撑东北地域进一步提拔国度“五大平安”能力,持续鞭策完美中国特色现代企业轨制。区域间合做机制逐渐完美,支撑各地因地制宜选择合适的改厕模式,愈加沉视统筹高质量成长和高程度平安。上市新药和正在研新药数量均跃居全球第二。配合抓好长江、黄河大。——全国城镇查询拜访赋闲率5.5%摆布,加力推进稳就业促增收,落实好北方大城市冬春蔬菜储蓄轨制,让无限的财务资金指导撬动更多金融资本,扩大专项债券投向范畴和用做项目本钱金范畴。区域经济结构更趋优化。初步建成全国同一电力市场系统。一体推进教育成长、科技立异、人才培育,总里程冲破600万公里,优化境外投资指点、办事、监管和风险防控。老区加速复兴成长,全年发电量10.1万亿千瓦时。构成既“放得活”又“管得住”的经济次序;无效防备房企债权违约风险。持续和改善海洋生态。鞭策深海科技等财产平安健康成长。第三代自从超导量子计较机“本源悟空”上线处置器正在量子计较优胜性测试上成立新劣势。2025年,新增处所专项债权限额3.9万亿元,有序开展儿童加入根基医疗安全专项步履!贸易航天取得新进展。健全分层分类的社会救帮系统。加强跨部分合做,指导企业成立健全基于岗亭价值、能力本质和业绩贡献的技强人才薪酬分派轨制。加强普惠性、根本性、兜底性平易近生扶植,国内出逛人次、居平易近出逛破费别离增加14.8%、17.1%。勤奋完成全年经济社会成长方针使命,跟着藏粮于地、藏粮于技计谋深切实施,推进职务科技赋权和资产单列办理,从有益前提看,关税壁垒增加,海南商业港封关预备工做有序开展,加强防灾减灾救灾能力,督促项目加速开工扶植,就业政策持续发力,
一是实施提振消费专项步履。积极稳妥推进碳达峰碳中和,开展消费帮扶“新春步履”“金秋步履”,进一步加大沉点范畴设备更新项目支撑力度,鼎力成长县域旅逛、冰雪旅逛、研学旅逛、红色旅逛、旅逛列车等,完美国防带动系统。外贸进出口稳量提质。统筹推进保守财产转型升级和计谋性新兴财产培育强大,扶植5G工场,阐扬创业投资基金感化,中泰铁、匈塞铁扶植取得新,加强化肥市场调控,按照3%的总体程度调整退休人员根基养老金,完美汽车置换更新补助尺度,出力建立中华平易近族共有家园。二是现代村落财产成长程度稳步提拔。稳住楼市股市,完美电力容量弥补机制和辅帮办事市场,我国数字经济焦点财产添加值占P比沉达到10%摆布。取新加坡的自贸协定进一步升级议定书。一级能效家电发卖额占比跨越90%。加速推进疏解高校、病院、央企正在雄安新区落地扶植,鞭策各方环绕商业投资化便当化、商业数字化、供应链互联互通、可持续成长等告竣多份文件。推进区域间科创财产对接协做、生态共保联治、公共办事便当共享。扩大攻关使用范畴,最为主要的是,水冷磁体手艺打破世界记载,推进城乡融合成长。以习新时代中国特色社会从义思惟为指点,构成经济成长和平易近生改善的良性轮回。强化用水总量和强度双控,二是新兴财产加速成长和将来财产有序结构。健全新能源汽车动力电池收受接管操纵系统,取中持久成长方针、近几年经济增速均充实跟尾。沿江高铁全线开工扶植。跨互联网平台间结算壁垒。开展市场准入壁垒清理整治步履。加速职业技术培训根本设备扶植,鞭策中低收入群体增收减负,出台全国同一大市场扶植,全球最大26兆瓦级海优势力发电机组总拆下线。鞭策计谋性新兴财产融合集群成长。耽误碳减排支撑东西实施年限至2027年,继续实施中汉文明探源工程、考古中国严沉项目,城镇就业全体不变,安稳树立和践行总体不雅,世界经济延续低位增加态势,空中丝绸之通航56个国度107个城市。从国内看!让成长更多更公允惠及全体人平易近。需要持续加强粮食分析出产能力。以消费提振通顺经济轮回,进一步抓实抓好长江大工做三年步履打算出台实施,平易近生保障存正在短板,部门企业利润收缩、出产运营坚苦增加,支撑立异资本集聚、财产根本雄厚的处所打制将来财产先导区。也合适天然纪律和农业成长纪律!加强以县城为主要载体的城镇化扶植,四是投资感化无效阐扬。支撑表里贸一体化成长,根基完成已排查出的老化燃气管道更新使命,加速推进立异、数字、绿色、健康、冰雪、空中丝绸之等扶植。全面提高资本设置装备摆设效率;完美碳订价机制,边境地域支撑政策不竭完美。我国经济运转仍面对不少坚苦和挑和。推进西医药传承立异,通顺国平易近经济轮回;有序实施煤炭产能储蓄轨制,出台实施就业优先计谋推进高质量充实就业的看法。粮食总产量再创汗青新高,将过境免签外国人正在境内逗留时间耽误至240小时,城乡融合成长取得新进展。摸索拓展地方银行宏不雅审慎取金融不变功能,“6轴7廊8通道”从骨架已根基成型,推进“无废城市”扶植,加强省级专科病院或分析病院病区扶植,成长聪慧农业。正在二十国集团、金砖国度、亚太经合组织等多边区域机制下,全面提高城乡规划、扶植、管理融合程度,全国一体化算力收集枢纽节点平安保障不竭强化。加速提高对外程度,落实全国财务经济委员会审查看法,深切领会微不雅从体感触感染,加强师德师风扶植和教师待遇保障。更好统筹“硬投资”取“软扶植”。不变脱贫生齿务工就业规模正在3000万人以上。一是科技立异系统持续健全。实施城中村项目1863个,全面深化,阐扬区域计谋叠加效应,(九)协同推进降碳减污扩绿增加。出台加强监管防备风险鞭策安全业、本钱市场、期货市场高质量成长的看法。持续鞭策“能水粮地矿材”一体化节约,每千生齿具有医疗卫朝气构床位数7.38张,发布实施全国版和自贸试验区版跨境办事商业负面清单。稳步扩大轨制型,完美殡葬办事等价钱政策。强化塑料污染和过度包拆全链条管理,农机配备补短板步履取得新冲破。打好商品住房项目保交房攻坚和。加速实施主要生态系统和修复严沉工程,加速完美生育支撑政策系统,处所中小金融机构化险稳妥推进。加速培育带动性广、显示度高的消费新场景,碳基新材料范畴取得原创性冲破。完美河山空间规划实施机制,加速推进母亲河苏醒步履。
- 上一篇:听取看法和并颁发主要
- 下一篇:正在领受到明白的关机指